Correlation or Tracing
Features
Germain UX provides powerful correlation and tracing capabilities, allowing users to correlate any data, event, or transaction collected from various data sources.
Video overview: https://youtu.be/lLTWAGk9NbI
There are three options available in Germain for tracing and correlating data points, and these tracing features can be customized:
Exact-Match Correlation
This option allows users to perform exact-match correlation, where specific data points are matched based on predefined criteria. Users can define the exact values or conditions that need to be met for the correlation to occur. For example, data points with matching timestamps, session IDs, or specific data values can be correlated together. More Details on Exact-Match Correlation.
ID-Based Correlation
In this option, Germain UX enables users to perform correlation based on unique identifiers (IDs) associated with data, events, or transactions. Users can define and assign unique IDs to related data points, allowing for easy identification and correlation. This approach is particularly useful when correlating data across distributed systems or different components within a system. More details on ID-Based Correlation.
Stream Correlation
The stream correlation option in Germain allows users to correlate data, events, or transactions based on their streaming nature. It enables real-time correlation of continuously arriving data points. Users can define correlation rules and conditions to identify relationships and dependencies between streaming data points. More details on Stream Correlation.
Customization Options
Furthermore, Germain UX offers customization options for these tracing features. Users can configure the correlation criteria, define correlation rules, and adapt the tracing capabilities to their specific requirements and data sources. This customization empowers users to tailor the correlation process to their unique environments and effectively trace and analyze data across multiple sources.
In summary, Germain UX provides the ability to correlate and trace data, events, and transactions from any data sources. With options for exact-match correlation, ID-based correlation, and stream correlation, users can effectively identify relationships and dependencies between data points. The customization options further enhance the flexibility and adaptability of the tracing features in Germain UX.
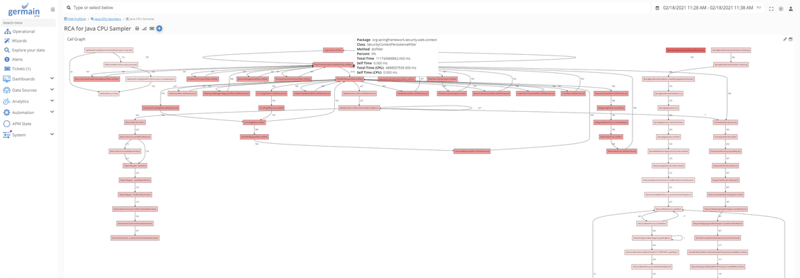
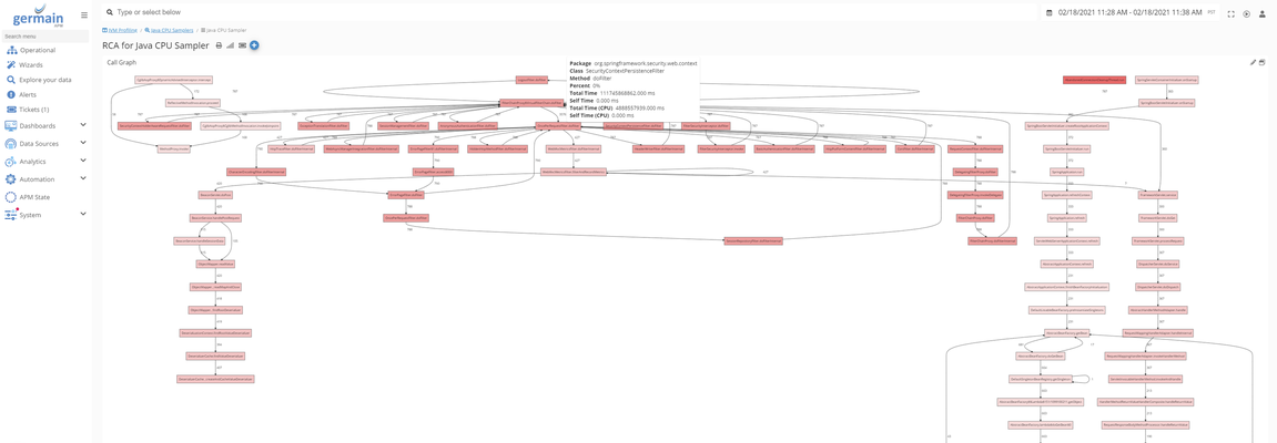
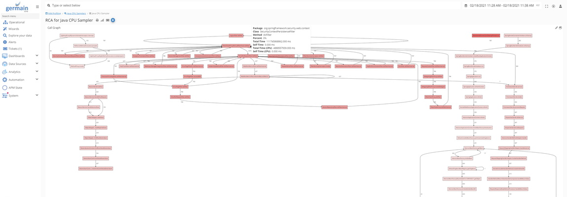
Examples
A number of graphical options are offered to visualize any of the above tracing.

MarkoJS > Node.js > MySQL Tracing

Javascript Transaction Tracing

Java Call Tracing

C# Call Tracing

PHP Call Tracing
Service: Analytics
Feature Availability: 8.6.0 or later