02/28/21 Release Notes
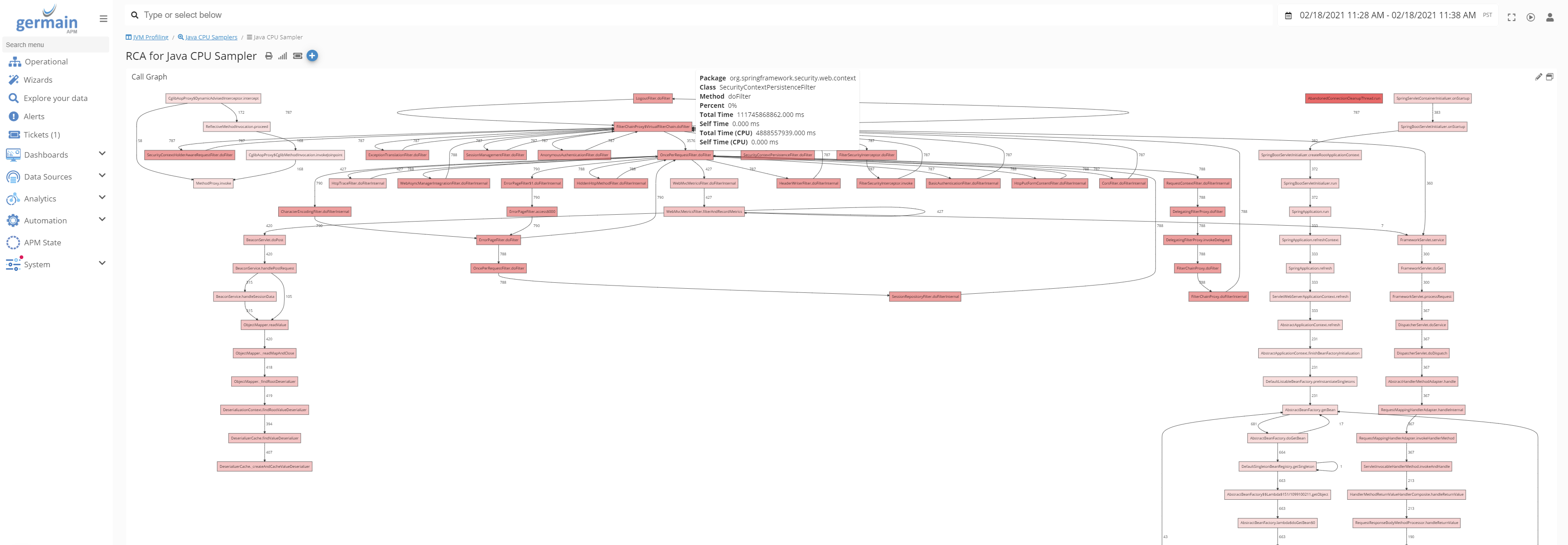
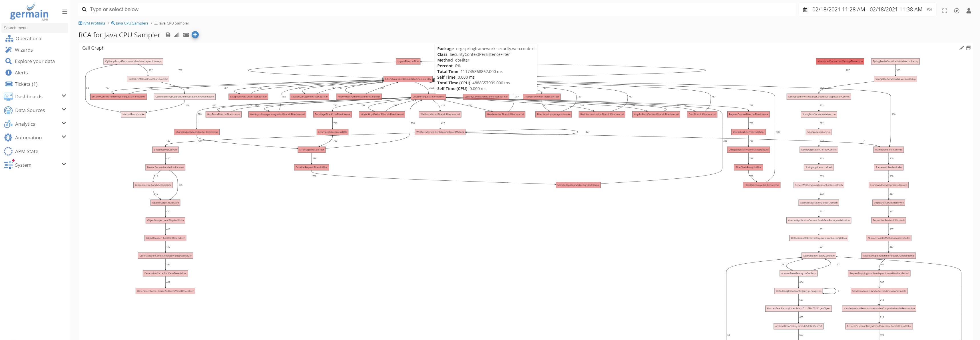
Analytics - Better visualization options for Code Analysis
Customers: American Airlines, eBay, Largest US-Based Healthcare
Description
New visualization to give a different way to look at the code execution path.
Example

PHP call graph

PHP treemap

.NET treemap

Java treemap
Monitoring & Analytics - PHP code profiling in real-time
Customers: American Airlines, eBay
Description
Realtime profiling/analysis of PHP code. Agent required to be deployed, similarly to other code-base e.g. Java, c#, golang, etc.
Example
https://germainux.atlassian.net/wiki/spaces/germainAPM/pages/1686339621
Monitoring & Analytics - Smart Insights (enh)
Description
Completed preconfiguration of all our SLA for Smarter insights. Support for various business periods (e.g. month-end, quarter-end, year-end, etc).
This comes in addition to what we did last month: Monitoring & Analytics - Smart Insights (historical data analysis & prediction)
Salesforce Monitoring & Analytics
Customers: American Airlines, ANZ Bank, General Electric, Volvo
Description
In addition to the Real User Monitoring and Replay, here are a number of new metrics Germain collects while monitoring a http://SalesForce.com apps.
Javascript Code Analysis (realtime) gets recorded via our 2nd Browser Extension (Chrome and other browsers) that is separate from the above extension
Connected users, Page Performance
Synthetic availability / synthetic click (when multifactor authentication disabled)
Business Process monitoring/insights
User Errors and Custom Errors (app or developer errors e.g. “Sorry or interrupt”, warnings, errors, asserts thrown into browser console by apex, views, developers, …)
Volume of Process Approvals
Volume of Actions Custom Apex
Volume of Actions Custom Flow
Volume of Actions Custom ExternalService
Volume of Records (amount of opportunities, accounts, leads, contacts, …)
Volume of Process Rules
Volume of Switch To Lightning
Volume of Switch To Classic
Volume of Lightning Users
Performance By Page (server side data; grouped as in the screenshot attached)
Performance By Browser (server side data; grouped as in the screenshot attached)
Apex Callout Event Type
Apex Execution Event Type
Apex Trigger Event Type
API Event Type
Aura Request Event Type
External OData Callout Event Type
Lightning Page View Event Type
Lightning Performance Event Type
Login Event Type
Logout Event Type
Metadata API Operation Event Type
Queued Execution Event Type
Report Event Type
Report Export Event Type
REST API Event Type
URI Event Type
Visualforce Request Event Type
SFDC integrations:
SFDC User Interface
SFDC Rest API
SFDC Data Log Events/ Service
Network between SFDC User’s Browser and SFDC Web Server
(Other Benefits that are available: Monitoring & Analytics - Salesforce.com (01/31/21) )
Example
All examples are available: Salesforce Monitoring (Classic, Lightning) | Examples